******中国·yl23411(永利)集团官网-Official Website

科研要闻

(?i)<title>.*?******中国·yl23411(永利)集团官网-Official Website 首页 > 科研要闻 > 社科要闻
MENU

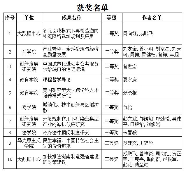
我校荣获10项湖南省社科优秀成果奖

近日,湖南省公布了第十五届社会科学优秀成果奖、第八届湖南省优秀社会科学专家和第六届优秀青年社会科学专家评选结果。我校10项成果获省社科优秀成果奖其中一等奖1项、二等奖4项、三等奖5,创我校获奖数量新高!获奖分布在5个学科,其中经济学4项、管理学2项、教育学2项、法学1项、马克思主义理论1项。

湖南省社会科学优秀成果奖是湖南省哲学社会科学层次最高的成果奖励,每两年评选一次。近年来,学校党委高度重视社会科学工作,持续加强体制机制建设,推进了人文社会科学的繁荣与发展。全校社科工作者坚持以习近平新时代中国特色社会主义思想为指导,全面贯彻党的十九大和十九届历次全会精神,贯彻落实习近平总书记关于哲学社会科学工作的重要论述和对湖南重要讲话重要指示精神为指引潜心研究,为贯彻落实省第十二次党代会精神服务地方经济社会发展作出了贡献

永利yl23411

TOP