******中国·yl23411(永利)集团官网-Official Website

科研要闻

(?i)<title>.*?******中国·yl23411(永利)集团官网-Official Website 首页 > 科研要闻 > 社科要闻
MENU

商学院喜获7项国家社科基金项目 创历史新高

商学院喜获7项国家社科基金项目 创历史新高
商学院 王鹤
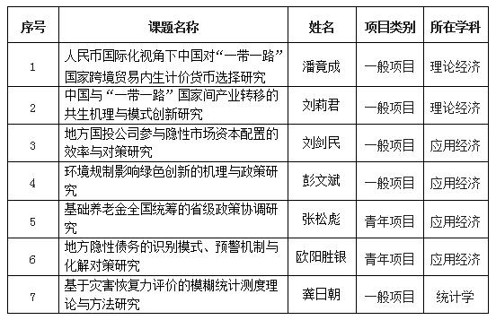
2018 国家社科基金年度项目和青年项目立项结果 已经 公布 校商学 院共 7项课题获批立项,涵盖理论经济、应用经济和统计学三个一级学科,其中应用经济4项、理论经济2项、统计学1项, 创商学院年度立项数历史新高, 保持了稳步增长的良好态势。
这一优异成绩的取得, 得益于 学校领导重视 和科学谋划 学院全体教师共同努力,同时也反映了我 经管类学科特别是应用经济学科在 相关 学术研究领域的传统优势与学术地位。 据悉, 为保证2018国家社科基金项目申报质量, 商学院 继续保持提前部署、精心组织、科学指导的优良 工作 作风, 全方位 调动广大教师特别是青年教师的积极性和主动性 ,前后 共组织了三轮评审讨论会,邀请有关专家现场指导 ,提高了申报质量。
TOP