******中国·yl23411(永利)集团官网-Official Website

通知公告

(?i)<title>.*?******中国·yl23411(永利)集团官网-Official Website 首页 > 通知公告 > 社科外网通知
MENU

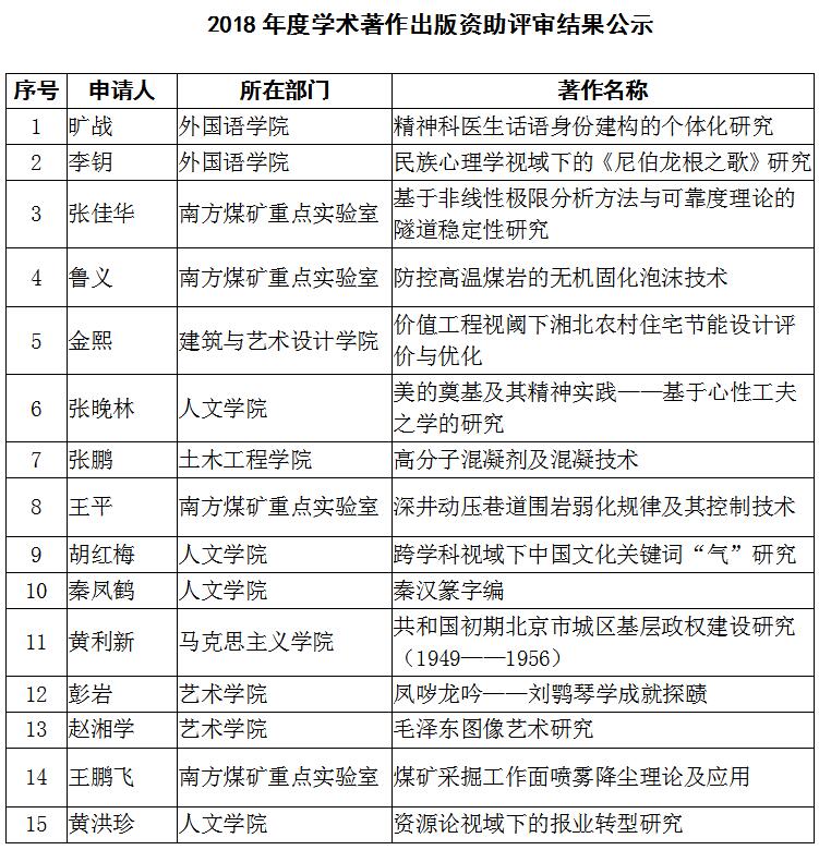
2018年度永利yl23411学术著作出版资助评审结果公示

为了进一步促进科学研究,提高我校科研水平,鼓励和支持教师多出学术精品力作,根据《永利yl23411学术著作出版基金管理办法》(科大政发[2014]74号)相关规定,社科处、科技处组织了201 8 年度学术著作出版资助申报工作。201 8 年,全校共申请学术著作出版资助 22 部(其中自然科学类 9 部,人文社科类 13 部),经资格审查、校外专家盲审、校 学术 委员会集中评审,共有 15 部学术著作获得学校出版资助 ,现予以公示 公示期 如有异议,请于201 8 1 0 29 日之前以书面形式将意见反馈到社科处、科技处。若无异议,公示期结束后,请获得资助的老师到社科处领取书稿1 专家评审意见表,并根据专家评审意见进行相应修改。
获得资助的教师请注意以下事项:
1、资助助额度 不超过3万元
2、自通过之日起(从201 8 10 24 日起计算), 两年内未出版的,视为自动放弃。 若已经领取资助金额,须全额退还,否则从工资中扣除。
3、出版时须在著作的封面或扉页注明 “永利yl23411学术著作出版基金资助” 字样。
4、专著出版后,须向校图书馆呈交样书4本,向社科处 科技处、所在二级单位 免费提供样书1本。
 
社科处 、科技处
201 8 10 24
 
TOP