******中国·yl23411(永利)集团官网-Official Website

通知公告

(?i)<title>.*?******中国·yl23411(永利)集团官网-Official Website 首页 > 通知公告 > 社科外网通知
MENU

2015年度永利yl23411学术著作出版资助评审结果公示

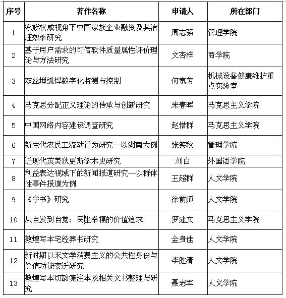
为了进一步促进科学研究,提高我校科研水平,鼓励和支持教师多出学术精品力作,根据《永利yl23411学术著作出版基金管理办法》(科大政发[2014]74号)相关规定,社科处、科技处组织了2015年度学术著作出版资助申报工作。2015年,全校共申请学术著作出版资助19部(其中自然科学类1部,人文社科类18部),经资格审查校外专家盲审、校评审委员会集中评审,共有13部学术著作获得学校出版资助。如有异议,请于2015124日之前以书面形式将意见反馈到社科处、科技处。若无异议,公示期结束后,请获得资助的老师到社科处领取书稿1和专家评审意见表,根据专家评审意见进行相应修改。

请获得资助的教师注意以下事项:

1、资助助额度均为不超过3万元。

2、自通过之日起(从2015年125日起计算),两年内未出版的,视为自动放弃。若已经领取资助金额,须全额退还,否则从工资中扣除。

3、出版时须在著作的封面或扉页注明“永利yl23411学术著作出版基金资助”字样。

4、专著出版后,须向校图书馆呈交样书4本,向科技处、社科处、所在二级单位免费提供样书1本。

 

社科处

2015年1127

 永利yl23411

 

TOP